
鈣鈦礦太陽電池由于具有能量轉換效率高、成本低廉、可低溫制備等優點,在光伏領域引起了關注。該課題組結合綠色納米印刷技術與力學結構設計實現了功能一體化的柔性鈣鈦礦供電設備集成,為鈣鈦礦電池在移動供電設備與可穿戴電子設備中的應用奠定了理論基礎與技術基礎。? ?近日,該課題組利用液晶彈性體作為取向界面分子...

近日,微電子所劉明院士科研團隊研制設計的新型鉿基鐵電存儲器芯片在集成電路設計領域最高級別會議2023年IEEE International Solid-State Circuits Conference ( ISSCC )上亮相。新型鉿基鐵電存儲器的可微縮特性和其與CMOS工藝兼容的優點,使其成為學術界和工業界共同關心的研究熱點,鉿基鐵電存儲器已被視為下一代新...

近日,中國科學院院士、中科院蘭州化學物理研究所研究員劉維民,聯合和西北工業大學教授齊衛宏,在二維材料層間摩擦力的摩爾紋效應研究方面取得新進展。有限大體系中勢能起伏主要由摩爾紋的不規則截斷導致,研究推導出摩爾紋尺寸、滑塊尺寸在旋轉體系中對勢能起伏U的定量關系: ?其中, U0是局域勢能函數的振幅(圖。局...

近日,中國科學技術大學物理學院、中科院強耦合量子材料物理重點實驗室及合肥微尺度物質科學國家研究中心教授肖正國研究組,在制備高效穩定的鈣鈦礦單晶LED領域取得重要進展。該研究利用空間限制法生長出高質量、大面積、超薄的鈣鈦礦單晶,并首次制備出亮度超過86,000 cd/m2、壽命達12500 h的鈣鈦礦單晶LED,向鈣鈦礦LE...

納米晶在能源、光學、光化學、電化學、光電子學以及生物醫藥等領域頗具應用潛力。納米晶物理化學性質與其形貌、尺寸息息相關,而傳統的試錯實驗和密集表征需花費大量時間和精力,制約了納米晶的研發。為此,研究團隊整合數據驅動自動化合成、機器人輔助可控合成、面向形貌逆向設計等技術,構建了機器人輔助膠體納米晶數...

激子絕緣體( EI )是固體中由庫侖相互作用束縛的電子-空穴對(激子)發生玻色-愛因斯坦凝聚( BEC )的宏觀量子體系。激子絕緣體的材料實現是科學界爭議的難題,其主要難點在于缺乏確切的實驗證據將激子絕緣體與傳統電荷密度波( CDW )態區分開來。?近日,中國科學院微系統與信息技術研究所唐述杰團隊、美國斯坦福大...

窄帶InSb半導體材料以高電子遷移率、大朗德g因子和強大的Rashba自旋軌道耦合特征而著稱,成為自旋電子學、紅外探測、熱電以及復合半導體-超導器件中的新型量子比特和拓撲量子比特的材料候選者。這一旦與超導體的定向沉積相結合,便可用最少的制備步驟產生高質量InSb超導體復合量子器件,為拓撲量子比特和新型復合量子比...

近日,中國科學院合肥物質科學研究院固體物理研究所研究員丁俊峰團隊聯合中國科學技術大學教授章根強,實現了含有氮空位的石墨相氮化碳高壓下的帶隙優化和光電響應的增強。研究團隊采用堿輔助熱聚合法制備了含氮空位缺陷g-C3N4納米片,氮碳比為9:10 ,并利用金剛石對頂砧( DAC )結合拉曼光譜、同步輻射X射線衍射、高壓...

磁隨機存儲器(MRAM)因具有非易失性、低功耗以及高訪問速度等特點,在未來新興存儲領域有著巨大的應用前景。尤其是基于自旋軌道矩(SOT)技術的MRAM存儲器具有超高速、高耐久性的優勢,更適合應用于高速緩存。然而在SOT-MRAM集成中存在幾個關鍵的技術瓶頸,制約了其走向應用。隧道結的刻蝕工藝是其中一個關鍵的技術挑戰...

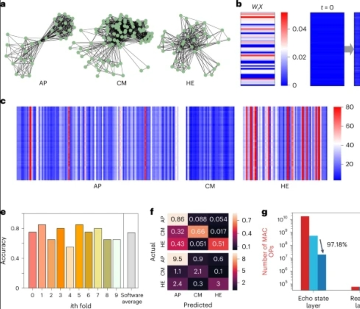
深度學習技術作為AI的重要引擎,近年來受到廣泛關注和飛速發展。圖神經網絡( Graph Neural Network )是一種較新的深度學習技術,可用于處理更復雜的非結構化數據,廣泛應用于社交網絡、電子購物、藥物預測、人機交互等應用場景。隨著數據量的急速膨脹,傳統CMOS數字硬件系統中運行圖神經網絡的效率急待提升,圖神經網...

近年來,柔性電子器件在人體健康檢測與分析以及可穿戴設備等生物醫學工程領域展現出廣闊的應用前景。通過熱蒸發金( Au )或銀( Ag )納米顆粒制備BIND界面,在自粘苯乙烯-乙烯-丁烯-苯乙烯( SEBS )熱塑性彈性體內部形成互穿納米結構, SEBS是廣泛應用于可拉伸電子產品的軟基板。?采用BIND界面的柔性模塊接口,其導...

普魯士白因具有成本低、理論能量密度高等特點而成為頗具應用潛能的鈉離子電池正極材料。近日,中國科學院過程工程研究所綠色化工研究部研究員趙君梅團隊與物理研究所清潔能源團隊合作,提出在室溫下利用硼化鈷包覆菱形相普魯士白正極材料的新策略,用于提高其結構穩定性。?硼化鈷作為“金屬玻璃” ,能夠實現對普魯士白...

近日,中國科學院合肥物質科學研究院固體物理研究所能源材料與器件制造研究部李兆乾等在水系鋅離子電池電解液研究方面取得新進展。水系鋅離子電池具有理論比容量高、氧化還原電位低、安全可靠、環境友好等優點,是頗有前景的規模化儲能技術。然而,鋅負極表面的枝晶生長和副反應問題導致陽極/電解質界面嚴重不穩定,限制...

中國科學技術大學教授徐集賢團隊與合作者,針對鈣鈦礦太陽電池中長期普遍存在的“鈍化-傳輸”矛盾問題,提出了命名為PIC ( porous insulator contact ,多孔絕緣接觸)的新型結構和突破方案,基于嚴格的模型仿真和實驗給出了PIC方案的設計原理和概念驗證。鈣鈦礦太陽電池技術近些年引起廣泛關注,主要器件類型包括鈣鈦...

納米尺度的光電融合是未來高性能信息器件的重要發展路線。然而,光子不攜帶電荷且光的傳輸受限于光學衍射極限,相比于能輕易通過電學調控的電子,對光子的納米尺度局域和操控并不容易。它具有優異的光場壓縮能力,可輕易突破光學衍射極限從而實現納米尺度上光信息的傳輸和處理。二是集成度高,光波轉化成材料表面波可將...

近日,中國科學院大連化學物理研究所研究員史全團隊、吳忠帥團隊和澳大利亞迪肯大學教授陳英團隊合作,在柔性纖維型相變材料研究方面取得進展。在構筑柔性可穿戴型熱能存儲控溫器件工作中,史全團隊曾開發出多種制備方法,如化學合成制備本征柔性固—固相變膜( Energy Storage Mater . ,和刮涂復合法制備石墨烯基柔性...

近日,中國科學技術大學教授路軍嶺課題組/李微雪課題組/韋世強課題組在雙金屬納米催化劑的尺寸效應方面取得重要進展。針對上述難題,三個課題組再次展開實驗和理論合作研究,以無溶劑苯甲醇選擇性氧化為探針反應,基于原子層沉積技術( ALD ) 、多方位譜學和顯微學表征以及密度泛函理論計算,首次揭示了Au @ Pd核殼構型...

近日,德國亥姆霍茲柏林材料與能源研究中心、中國科學院上海高等研究院上海光源科學中心衍射線站、河南大學材料學院合作,發表了鈣鈦礦光伏領域取得的最新進展。鑒于此,這項突破性的工作揭示了β -聚( 1 , 1 -二氟乙烯)可以有效改善鈣鈦礦薄膜結晶性能,有效鈍化薄膜晶體表面界面缺陷,優化鈣鈦礦界面能級排列,促進...

細菌、病毒、真菌等與生命健康相關。臨床常用的細菌檢測方法是平板計數法,需要將菌液培養1-2天,操作繁瑣,費時費力,亟待發展快速靈敏的細菌檢測新方法,這是納米生物檢測領域的重要目標之一。中國科學院化學研究所綠色印刷院重點實驗室宋延林課題組在納米光子結構的印刷制備、光學性質調控、機理研究和生物檢測應用等...

近日,中國科學院西安光學精密機械研究所瞬態光學與光子技術國家重點實驗室湯潔研究員課題組聯合美國勞倫斯伯克利國家實驗室教授Vassilia Zorba團隊,在激光等離子體光譜研究領域取得重要進展。采用直流電源與充電電容共同作用等離子體間隙的策略,使約束的帶電粒子在電容放電結束后繼續在電極之間漂移,并在毫秒尺度維...
學習園地